EUVIREYA

Craven, L. A., Danet, F., Veldkamp, J. F., Goetsch, L. A. & Hall, B. D., 2011, Vireya Rhododendrons: their monophyly and classification (Ericaceae, Rhododendron section Schistanthe), Blumea 56 (2), pp. 153-158 : 157

publication ID

https://doi.org/10.3767/000651911X590805

persistent identifier

https://treatment.plazi.org/id/03B7AA4B-D168-150E-FF9B-F846A6963905

treatment provided by

Felipe

scientific name

EUVIREYA
status

 

SUBSECTION EUVIREYA

1. Scales entire, sessile................. ‘Siphonovireya’

1. Scales lobed to deeply incised, sessile or stalked (very rarely the indumentum with both entire and deeply incised scales)....................................... 2

157

2. Scales deeply incised, stalked, each inserted on a distinct, permanent, small protuberance......... ‘Phaeovireya’

2. Scales shallowly or deeply incised, very rarely entire, sessile or rarely stalked, rarely inserted on an apparently non-permanent, small protuberance...................... 3

3. Scales very dense, usually overlapping..... ‘Albovireya’

3. Scales sparse or dense, not overlapping............ 4

4. Corolla salver-shaped, tube narrow, lobes equalling 1/4 or less of the total corolla length and spreading ± at right angles to the tube.......................... ‘Solenovireya’

4. Corolla tubular, tubular-campanulate, campanulate, rotate-campanulate, funnel-shaped or suburceolate, tube usually relatively broad, lobes equalling 1/4 or more of the total corolla length and erect to spreading-ascending or rarely ± at right angles to the tube................ ‘Euvireya’

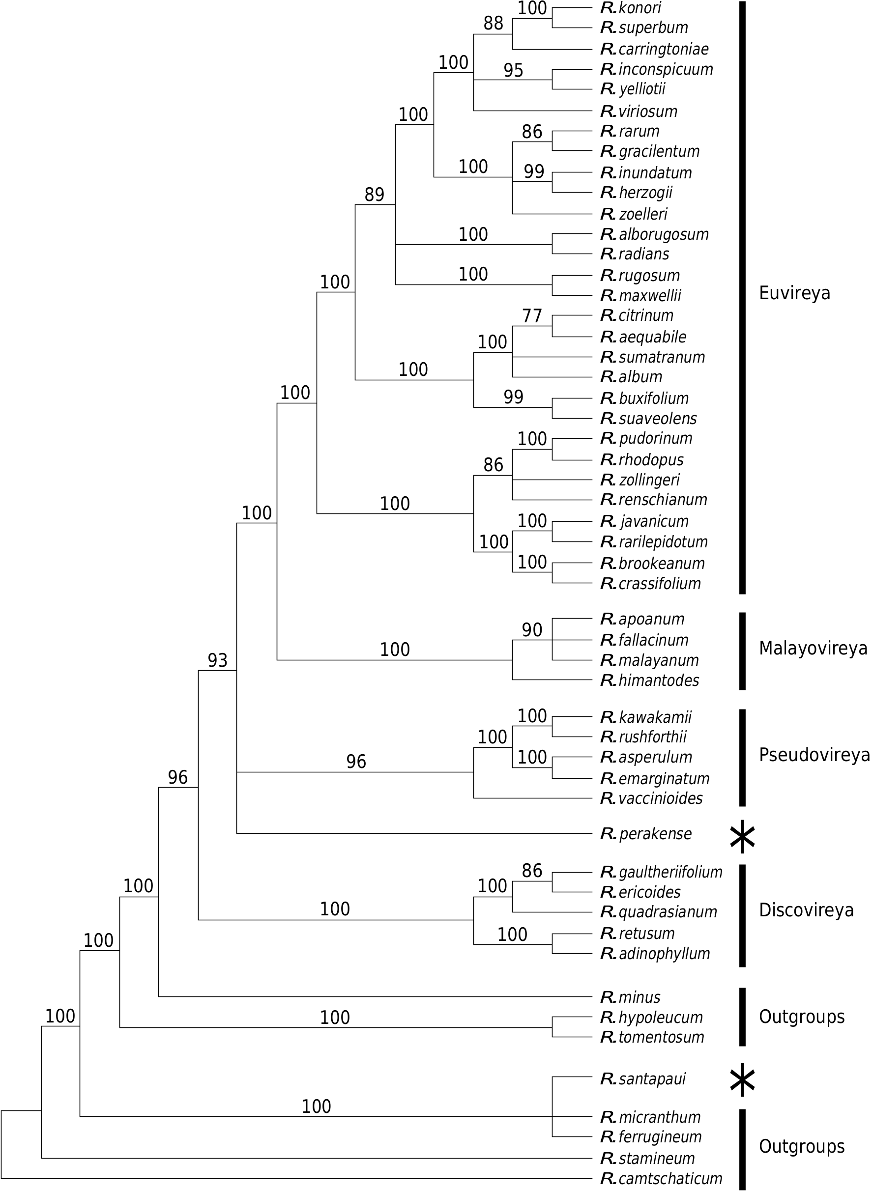
Notes — Subsection Euvireya contains c. 270 species and it would be a distinct advantage if a formal classification of the subsection could be devised. Presently, however, it is not possible to propose a credible classification of these species based upon monophyletic groups. The informal groups in the key above do provide a framework to both make species identification more easy and give a basis for discussion of the relevant species groups. These groups are based solely upon phenotypic characters and, as is evident from the inferred phylogenies given in Fig. 1 View Fig and Goetsch et al. (in press), should not be thought of as reflecting evolutionary relationships and thus should not be given formal taxonomic recognition. As far as included species are concerned, these informal groups equate to the subsections of the same name in Sleumer (1966) and the sections of the same name in Argent (2006) with one exception: Argent’s subsect. Solenovireya equates to our informal group ‘Solenovireya’ and the balance of his sect. Euvireya equates to our informal group ‘Euvireya’.

‘Phaeovireya’ could readily be re­defined into informal groups on the basis of floral morphology. Those species with relatively small, apparently non-fragrant, pink or red corollas with a curved corolla tube form one clear cut group to which the name ‘Phaeovireya’ should be applied as the type species of subsect. Phaeovireya , R. beyerinckianum , has flowers of this type. The species group with relatively large, often fragrant, white to pink or red corollas with a straight tube (i.e., R. hellwigii Warb. , R. konori , R. leucogigas Sleumer , etc.) would then comprise a second group (perhaps with the name ‘Hadranthe’ as R. hellwigii is the type species of sect. Hadranthe). Rhododendron leucogigas is best placed in this part of the ‘Phaeovireya’ group as its leaves do have some of the scales inserted on protuberances (although the majority of the scales certainly are sessile); it is on floral features that its affinities are best assessed. Florally, R. eymae is very different from the preceding two species groups with its small, yellow corollas with a straight tube and this Sulawesi species might be better placed in its own group, the other species of ‘Phaeovireya’ all being New Guinean with the exception of R. psilanthum Sleumer which also occurs on Sulawesi but may not be phylogenetically close to the New Guinea species.

Darwin Core Archive (for parent article) View in SIBiLS Plain XML RDF