Coenonympha ( Lyela ) babatagi (Tshikolovets, [1998]) stat. nov., 2025
|
publication ID |
https://doi.org/10.5281/zenodo.17203585 |
|
DOI |
https://doi.org/10.5281/zenodo.17203510 |
|
persistent identifier |
https://treatment.plazi.org/id/03D5879C-FFD2-830A-FA46-F81CFD53FDE7 |
|
treatment provided by |
Juliana |
|
scientific name |
Coenonympha ( Lyela ) babatagi (Tshikolovets, [1998]) stat. nov. |
| status |
stat. nov. |
5) Coenonympha ( Lyela) babatagi (Tshikolovets, [1998]) stat. nov.
Figs.: 22–25.
Diagnosis: Large size (forewing length 20.2–22.5 mm, average 21.4 mm); forewing upper side rusty red in males, paler in females, with a brown outer margin, ca. 1 mm wide; apical ocellus mostly faint or not visible; hindwings above brown. Under side of forewing rusty red in males, paler in females, outer margin brown, ca 1. mm wide; apical ocellus always present, black, with a pale yellowish ring, but usually without a whitish core; hindwing below brown, with fine dark median, postmedian and submarginal lines, and a faint greyish band between the postmedian and submarginal lines; row of submarginal ocelli present, small, beige coloured, and with a dark centre.
Range (see fig. 30): Southwestern Tajikistan and southern Uzbekistan, also extending across the border into eastern Turkmenistan, and possibly northern Afghanistan; recorded at elevations from 400 to 1,400 m.
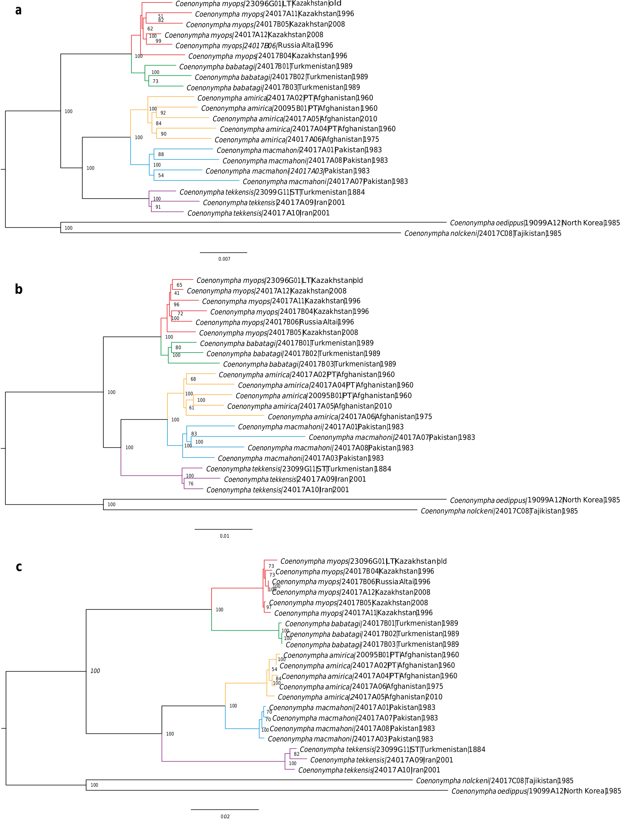
Comments: Largely based on the molecular data obtained (see above, fig. 31 View Fig ), we recognize babatagi here as a separate species from myops , with which it appears most closely related. The species can also be separated from myops by its slightly larger size and much reduced apical ocellus, and its known range lies to the south of but clearly separated from myops . Apart from the type material collected by Vadim Tshikolovets in 1987 and a series obtained by Vladimir Lukhtanov in 1989, very little appears to be known yet about this taxon.
During the course of this study it became evident that our results should still be considered as preliminary, as we could not analyse all relevant populations or described taxa genetically, and examinations of further material as well as additional field studies are clearly called for.
No known copyright restrictions apply. See Agosti, D., Egloff, W., 2009. Taxonomic information exchange and copyright: the Plazi approach. BMC Research Notes 2009, 2:53 for further explanation.
|
Kingdom |
|
|
Phylum |
|
|
Class |
|
|
Order |
|
|
Family |
|
|
SubFamily |
Satyrinae |
|
Genus |
