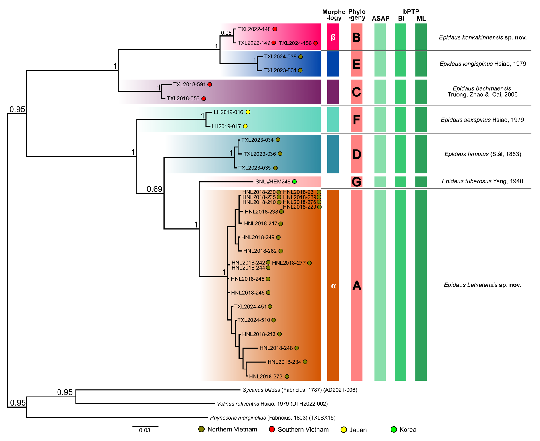
Epidaus batxatensis Truong, Nguyen & Ha, 2025
publication ID |
https://doi.org/10.5852/ejt.2025.1012.3037 |
publication LSID |
lsid:zoobank.org:pub:C5A11EF1-0ECC-4769-AC8D-70348321A1D8 |
DOI |
https://doi.org/10.5281/zenodo.17107585 |
persistent identifier |
https://treatment.plazi.org/id/3A0F1B11-FFAD-4E56-FE37-FED0FC059E8D |
treatment provided by |
Plazi |
scientific name |
Epidaus batxatensis Truong, Nguyen & Ha |
status |
sp. nov. |
Epidaus batxatensis Truong, Nguyen & Ha sp. nov.
urn:lsid:zoobank.org:act:
Figs 1 View Fig , 2A–D View Fig , 3 View Fig , 4A View Fig , 5–10 View Fig View Fig View Fig View Fig View Fig View Fig
Diagnosis
Body yellowish brown to brown; scape brown with two yellowish brown suffusions in basal 2/5 and basal 4/5, pedicel brown with basal 1/5 and basal 4/5 regions yellowish brown, and apical region dark brown, first and second flagellomeres blackish brown; head spine behind antenniferous tubercle small ( 0.40–0.50 mm) and far from each other ( 0.96–1.12 mm); posterior pronotal lobe rugulose and punctured, yellowish brown, except anterolateral margin and two weak longitudinal elevations dark brown; four pronotal spines black, large and well produced ( 0.80–1.20 mm); coria yellow or yellowish brown with a large white spot in posterior apex when being fresh; laterotergites yellowish brown with posterior 1/4 of laterotergite V and anterior margin of laterotergite VI suffused with dark brown.
Differential diagnosis
This species is very similar to Epidaus famulus in general appearance, especially in body color and the presence of white spots when fresh. But the new species can be distinguished from E. famulus by a combination of the following characteristics: laterotergites yellowish brown with posterior 1/4 of laterotergite V and anterior margin of laterotergite VI suffused with dark brown ( Fig. 8B View Fig ) (in E. famulus laterotergites brown or yellowish brown with posterior 1/2 of laterotergite V and anterior 1/4 of laterotergite VI blackish brown), lateral area of pronotum and posterior apex of coria with very large white spot, scutellum without any white spot (in E. famulus lateral and posterior area of pronotum, disk of scutellum, corium with small round white spots), femora with apical 1/3 suffused with two brown or dark brown bands (in E. famulus femora entirely brown), posterior margin of dorsal phallothecal sclerite strongly spoon-liked produced in dorsal view ( Fig. 10D View Fig ) (in E. famulus that posterior margin is slightly prominent, not posteriorly produced).
Etymology
The specific epithet refers to its occurrence in Bat Xat Natural Reserve, an adjective.
Type material
Holotype
VIETNAM – Lao Cai Province • ♂; Bat Xat Natural Reserve ; 26 Jul. 2024; N.L. Ha leg.; IB-DEB, HNL2024-234 .
Paratypes
VIETNAM – Lao Cai Province • 8 ♂♂; same data as for holotype; IB-DEB, HNL2024-230 , HNL2024- 231 , HNL2024-235 , HNL2024-239 , HNL2024-240 , HNL2024-242 , HNL2024-244 , HNL2024-245 • 5 ♀♀; same data as for holotype; IB-DEB, HNL2024-238 , HNL2024-243 , HNL2024-272 , HNL2024- 276 , HNL2024-277 .
Non-type material
VIETNAM – Lai Chau Province • 1 ♀; Tam Duong, Ta Leng ; 28 Mar. 2024; X.L. Truong leg.; IB-DEB, TXL2024-451 • 1 ♀; Tam Duong, Then Sin ; 1 Apr. 2024; X.L. Truong leg.; IB-DEB, TXL2024- 510 . – Lao Cai Province • 3 ♂♂; same data as for holotype; IB-DEB, HNL2024-247 , HNL2024-249 , HNL2024-262 • 3 ♀♀; same data as for holotype; IB-DEB, HNL2024-229 , HNL2024-246 , HNL2024- 248 .
Type locality
Vietnam, Lao Cai Province, Bat Xat Natural Reserve.
Description
Male
COLORATION. Body yellowish brown to brown. Head yellowish brown, except dorsal anterocular area of head, base of neck, gena, and head venter brown; two longitudinal stripes in centre of anteocular area of head; first visible labial segment yellowish brown; second visible labial segment luteous; basal half of third visible labial segment luteous or pale yellowish brown, remaining brown ( Fig. 8C–D View Fig ). Scape brown with two yellowish brown suffusions in basal 2/5 and basal 4/5; pedicel brown with basal 1/5 and basal 4/5 regions yellowish brown, and apical region dark brown; first and second flagellomeres blackish brown. Collar, anterolateral angle, anterior pronotal lobe, anterior acetabulum, meso- and metapleural, and sterna brown; anterior pronotal lobe with patterned dark yellowish brown suffusions ( Fig. 9A View Fig ); stridulatory sulcus luteous; posterior pronotal lobe yellowish brown, except anterolateral margin dark brown ( Fig. 9A View Fig ); lateral pronotal spines and central pronotal spines blackish brown or black ( Fig. 9A View Fig ); scutellum yellowish brown with centrally suffused with brown ( Fig. 9A View Fig ); propleuron yellowish brown; coxae brown; trochanters yellowish brown; femora, tibiae, and tarsi yellowish brown; femora with apical 1/3 suffused with two brown or dark brown bands. Coria yellow or yellowish brown; clavus yellowish brown except posterior 1/3 semi-transparent ( Fig. 9B View Fig ); membrane pale bronzy brown, semi-hyaline ( Fig. 9B View Fig ). Hind wings faintly semi-hyaline ( Fig. 9C View Fig ). Abdominal mediotergites and laterotergites yellowish brown; posterior 1/4 of laterotergite V and anterior margin of laterotergite VI suffused with dark brown ( Fig. 8B View Fig ); abdominal sternites brown. Pygophore brownish yellow. Lateral and posterior areas of pronotum and posterior apex of coria largely spotted with cretaceous-white, but those spots often fainted or disappeared after being preserved in ethanol.
STRUCTURE. Body large-sized ( 21.39–24.04 mm), elongated and posteriorly slightly widened ( Fig. 8A–B View Fig ). Head tubular, slender, elongated ( Fig. 8C–D View Fig ); anteocular area of head elongate-conical; anteclypeus sub-cylindrical and slightly prominent; postocular area of head globose, distinctly wider than anteocular area, shorter than anteocular area, constricted behind compound eyes, with a wide and deep interocular sulcus; neck short ( 0.80–0.93 mm) ( Fig. 8C–D View Fig ). Compound eyes protruding laterally, nearly globose, with posterior margin sub-straight, oblique with respect to ventral margin of head; lateral ocelli produced, slightly elevated behind interocular sulcus, separated from each other; interspace between lateral ocelli wider than distance between compound eye and lateral ocellus ( Fig. 8C–D View Fig ). First visible labial segment slightly thicker and longer than second segment, longer than anteocular area of head, extending beyond posterior margin of compound eye when labium laid backward ( Fig. 8D View Fig ); proportional average length of first to third visible labial segments 2.3: 1.5: 0.7. Scape very long, about 2.6 times as long as head, about 2.0 times as long as pedicel, slightly longer than first and second flagellomeres together; first flagellomere slightly longer than pedicel, and nearly 3 times as long as second flagellomere; proportional average length of scape, pedicel, first and second flagellomeres 9.9:5.1: 6.9: 2.6. Collar thick in dorsal view, submerged medially, with anterolateral angle roundly produced anteriorly; anterior pronotal lobe small, hemisphered and bulged, smooth, deeply depressed at base; posterior pronotal lobe rugulose and punctured, shallowly depressed on disc with two large central pronotal spines; two weak longitudinal elevations from anterior margin of posterior pronotal lobe to central pronotal spine of each side; humerus triangular, with a large laterally produced spine in lateral apex of each side; two central pronotal spines and two humerus spines formed a transverse row in basal 2/3 of posterior pronotal lobe; posterior margin of pronotum weakly convex; posterior angles round, slightly exceeding posterior margin of pronotum ( Fig. 9A View Fig ). Scutellum triangular, triangularly depressed basally, and sloping downward, posterior apex round and slightly posteriorly produced ( Fig. 9A View Fig ). Femora elongated, slender but stout, moderate subnodulose apically, apical margin of femora with small spines evenly; tibiae slender and elongated. Hemelytra surpassing beyond apex of abdomen when fully closed, 0.7 times as long as body length ( Fig. 9A View Fig ); discal cell nearly diamond-shaped, longer than wide ( Fig. 9B View Fig ); Sc 0.8 times as long as hemelytron length, 1.3 times as long as R + M ( Fig. 9B View Fig ). Hind wing about 3.4 times as long as maximum width ( Fig. 9C View Fig ). Laterotergites slightly dilated and ascending with segmental incisures, postero-lateral margin of each laterotergite not exceeding antero-lateral margin of following laterotergite ( Fig. 8AB View Fig ). Pygophore ovoid ( Fig. 10A–C View Fig ); median process of pygophore (mpp) posteriorly produced, 0.46 times as long as wide in ventral view, with apical margin bifid, apicolateral corner specifically formed posterolaterad and blunt at apex ( Fig. 10A–C View Fig ); paramere long, slender, clavate, somewhat incurved in apical part, with round apex and inward-facing thorn ( Fig. 10A View Fig ). Aedeagus in dorsal view ovoid, dorsally sclerotized, and in lateral view long and narrow ( Fig. 10D–F View Fig ); articulatory apparatus in ventral view with basal plate arms relatively slender and jointly forming a V-shape, and in lateral view arched strongly ( Fig. 10D–F View Fig ); dorsal phallothecal sclerite in lateral view with posteromedian weakly produced and posterior margin strongly spoon-liked produced in dorsal view ( Fig. 10F View Fig ); spoon-like sclerites dissipated ( Fig. 10D–F View Fig ); membranous sac-like lobes almost disappeared ( Fig. 10D–F View Fig ); distal dorsal lobe of endosoma round and weakly bulged, with two large bulges densely covered with tiny and small prickles ( Fig. 10G View Fig ).
VESTITURE. Body clothed with yellow setae. Head densely covered with short, slender, bent setae, interleaved with short, slender, erect setae; labium covered with short, slender, erect setae ( Fig. 8C–D View Fig ). Scape and pedicel covered with short, slender, sub-erect setae; remaining antennae covered with short, vertical setae, denser toward tip. Collar, anterolateral angles with tiny setae; anterior pronotal lobe with some rows of tiny bent setae, somewhat interleave with slender, erect setae; posterior pronotal lobe covered with short, slender, bent setae and somewhat interleaved with slender, erect setae; scutellum densely covered with short, slender, bent setae and interleaved with long slender erect setae ( Fig. 6A View Fig ). Coxae and trochanters covered with short, bent setae; femora, tibiae, and tarsi densely covered with long, slender, erect setae. Coria and clavus densely covered with short, bent setae. Abdominal mediotergites, laterotergites, and sternites sparsely covered with slender erect setae. Male genitalia pygophore ventrally basally and laterally covered with short, slender, bent setae and posteriorly densely covered with short and long, slender setae ( Fig. 10A–C View Fig ); base of paramere almost glabrous, remaining part of paramere densely covered with short and long, thick, erect setae ( Fig. 10A View Fig ).
Female
General external morphology similar to that of the male.
COLORATION. Almost similar to males but differ in the following characters. Abdominal sternite VII brown with laterotergite VII yellowish brown; gonocoxa VIII (Gc8), gonapophysis VIII (Gp8), gonaplac (Gpl), and abdominal tergite IX (AT9) brown with irregular yellowish brown suffusions; abdominal laterotergite VIII (AL8) yellowish brown.
STRUCTURE. Almost the same as males but larger than males and differ in the following characters. Body large-sized ( 23.32–24.92 mm), elongated, and somewhat robust. Proportional average length of first to third visible labial segments 2.6:1.7: 0.7. Scape about 2.5 times as long as head, about 2.0 times as long as pedicel, almost as long as first and second flagellomeres together; proportional average length of scape, pedicel, first and second flagellomeres 10.1: 5.1: 7.0:3.2. Abdominal laterotergite VIII (AL8) thick, with weakly reflexed posterior margin; abdominal sternite VII ( AS 7) forming a semi-circular or wide sub-pentagonal median concavity, with posteromedian margin gently U-shaped, with inner posterolateral margin slightly concave; gonocoxa VIII (Gc8) sub-rectangle, produced apical inner corner blunt, and with inner margin weakly incurved in posterior 2/3; gonapophysis VIII (Gp8) subtriangular, posteriorly produced; abdominal tergite IX (AT9) not bulged and spoon-liked produced in middle of anterior margin ( Fig. 10H View Fig ).
VESTITURE. Almost the same as males except for the following characteristics. Gonocoxa VIII (Gc8) sparsely covered with short and long, thick, erect setae; posterior margin of gonapophysis VIII (Gp8) somewhat covered with short, erect setae; abdominal tergite IX (AT9) densely covered with short and long, thick, erect setae; abdominal laterotergite VIII (AL8) marginally covered with short, bent, sub-erect setae and long, thick, erect setae ( Fig. 10H View Fig ).
Measurements (all dimensions are given in mm)
Holotype ( ♂)
BL 21.75; HL 4.04; AoL 1.44; AoW 0.90; PoL 0.90; PoW 1.14; NL 0.93; OE 1.67; IE 0.73; ED 0.84; OD 0.26; OCD 0.50; COD 0.20; R1L 2.50; R2L 1.70; R3L 0.74; A1L 9.72; A2L 5.13; A3L 6.70; A4L 2.39; HSL 0.50; HSD 0.96; PnL 4.37; PnW 4.79; LPSD 6.38; APL 1.65; PPL 2.69; LPSL 0.97; CPSL 1.21; HeL 14.24; HeW 3.63; Sc 10.95; R+M 8.40; HWL 9.65; HWW 2.88; AFL 8.37; ATL 8.14; MFL 6.92; MTL 7.88; PFL 9.49; PTL 10.70.
Paratypes ( ♂♂)
BL 21.39–21.80; HL 3.52–3.78; AoL 1.29–1.32; AoW 0.91–0.95; PoL 0.68–0.85; PoW 1.13–1.17; NL 0.80–0.89; OE 1.65–1.69; IE 0.72–0.80; ED 0.83–0.86; OD 0.24–0.31; OCD 0.52–0.57; COD 0.16– 0.21; R1L 2.19–2.34; R2L 1.47–1.57; R3L 0.65–0.69; A1L 9.81–10.08; A2L 4.97–5.15; A3L 6.54–7.15; A4L 2.39–2.75; HSL 0.37–0.46; HSD 0.98–1.00; PnL 3.81–4.11; PnW 4.32–4.47; LPSD 5.65–5.82; APL 1.28–1.58; PPL 2.45–2.54; LPSL 0.92–1.01; CPSL 0.82–1.01; HeL 14.37–15.28; HeW 3.69–4.02; Sc 11.36–11.78; R+M 8.47–8.98; AFL 8.64–8.98; ATL 7.92–8.58; MFL 6.68–7.79; MTL 7.51–7.88; PFL 9.67–10.07; PTL 11.00–11.59.
Paratypes ( ♀♀)
BL 23.32–24.92; HL 3.90–4.13; AoL 1.40–1.49; AoW 1.00–1.06; PoL 0.83–0.99; PoW 1.24–1.27; NL 0.87–0.95; OE 1.71–1.80; IE 0.82–0.88; ED 0.86–0.93; OD 0.21–0.22; OCD 0.54–0.64; COD 0.20– 0.25; R1L 2.48–2.67; R2L 1.65–1.79; R3L 0.65–0.79; A1L 9.64–10.37; A2L 4.73–5.37; A3L 6.38–7.36; A4L 3.17–4.82; HSL 0.32–0.43; HSD 1.04–1.12; PnL 4.30–4.91; PnW 4.80–5.10; LPSD 5.65–5.82; APL 1.57–1.91; PPL 2.69–3.04; LPSL 0.94–1.02; CPSL 0.89–1.12; HeL 15.93–17.67; HeW 4.22–4.65; Sc 12.57–13.50; R+M 8.64–9.85; AFL 9.04–10.85; ATL 8.43–9.78; MFL 7.21–7.73; MTL 7.88–8.49; PFL 9.53–11.13; PTL 11.62–12.63.
Distribution
Vietnam, Northern Regions ( Lao Cai & Lai Chau provinces).
No known copyright restrictions apply. See Agosti, D., Egloff, W., 2009. Taxonomic information exchange and copyright: the Plazi approach. BMC Research Notes 2009, 2:53 for further explanation.
Kingdom |
|
Phylum |
|
Class |
|
Order |
|
SubOrder |
Heteroptera |
Family |
|
SubFamily |
Harpactorinae |
Genus |