Boulenophrys huangniushiensis, Wang & Wu & Song & Huang & Zhuo & Wang, 2025
|
publication ID |
https://doi.org/10.11646/zootaxa.5691.3.1 |
|
publication LSID |
lsid:zoobank.org:pub:F6B56158-74F8-4E34-9CBF-DFE4A704C427 |
|
DOI |
https://doi.org/10.5281/zenodo.17369548 |
|
persistent identifier |
https://treatment.plazi.org/id/AD050C22-FF73-A318-FF09-F931FEA03CE6 |
|
treatment provided by |
Plazi |
|
scientific name |
Boulenophrys huangniushiensis |
| status |
sp. nov. |
Boulenophrys huangniushiensis View in CoL sp. nov.
Holotype. SYS a009331 ( Figure 4 View FIGURE 4 ), adult male, collected by Xiao-Gang Wu at night of 24 August 2024 from Huangniushi Protection Station ( 24.51747911° N, 114.42620438° E; 683 m a.s.l.), Jiulianshan National Nature Reserve , Longnan City, Ganzhou City, Jiangxi Province, China. GoogleMaps
Paratypes. SYS a009387–89 ( Figure 5 View FIGURE 5 ), adult males, collected by Xiao-Gang Wu at night of 15 October and 12 November 2024 from the same locality as the holotype GoogleMaps .
Etymology. The specific epithet huangniushiensis refers to the type locality of this species, the Huangniushi Protection Station in the Jiulianshan National Nature Reserve.
Suggested common name. “Huangniushi Horned Toad” in English and “ n+Ƌmẹ (huáng niú shí jiǎo chán)” in Chinese.
Diagnosis: Boulenophrys huangniushiensis sp. nov. can be distinguished from all other congeners by the combination of following morphological characters: (1) adult males, SVL 37.9–40.7 mm (n=4); (2) snout rounded, canthus rostralis well developed; tongue not notched posteriorly; (3) tympanum distinct; (4) vomerine ridges and vomerine teeth absent; (5) dorsal skin smooth with sparse granules; discontinuous X-shaped ridge on center of dorsum, discontinuous dorsolateral ridges present; sparse tubercles on flanks; ventral skin smooth with several tubercles on posterior hindlimbs; (6) outer margin of upper eyelid with small horn-like tubercle; supratympanic fold distinct and narrow, curving posteroventrally to above arm; (7) two metacarpal tubercles distinct, inner one observably enlarged; relative finger lengths I <II <IV <III; distinct subarticular tubercle at base of each finger; (8) hindlimbs slender, heels slightly overlapping or just meeting when hindlimbs folded; tibiotarsal articulation reaching region between tympanum and eye or center of eye when leg stretched forward; (9) toes without lateral fringes and webs; inner metatarsal tubercle long ovoid, outer one absent; (10) dorsal surface yellowish brown; dark triangular marking between eyes; dark X-shaped marking with light edge on center of dorsum; dorsal limbs with dark brown transverse bands; throat and anterior chest brownish gray; large white blotch with scarlet spots on belly, two parallel black bands ventrolaterally; (11) nuptial pads/spines absent in adult males; subgular vocal sac present in males.
Comparisons. Comparative data of Boulenophrys huangniushiensis sp. nov. from the other recognized congeners of the genus Boulenophrys are listed in Table 4 View TABLE 4 .
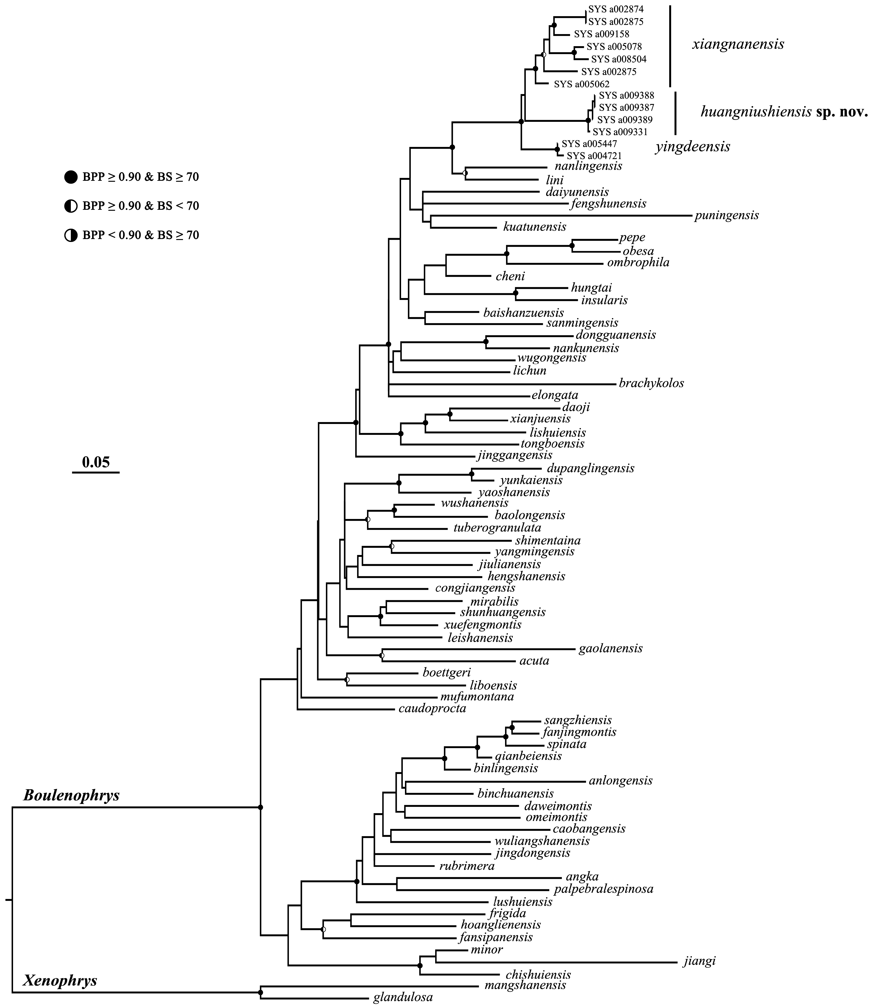
Boulenophrys huangniushiensis sp. nov. is phylogenetically closely related to B. xiangnanensis and B. yingdeensis ( Figure 2 View FIGURE 2 ). Nevertheless, the new species differs from B. xiangnanensis by vomerine ridges absent (vs. vomerine ridges present,), and toes without webs and lateral fringes (vs. toes with rudimentary webbing at bases and relatively wide lateral fringes); differs from B. yingdeensis by toes without webbing (vs. toes with rudimentary webbing), vomerine teeth absent (vs. vomerine teeth present) and nuptial pads/spines absent in adult males (vs. nuptial pads bearing fine and dense black nuptial spines on dorsal bases of fingers I and II in adult males) ( Figure 6 View FIGURE 6 ).
By having a smaller body size with SVL 37.9–40.7 mm in males, Boulenophrys huangniushiensis sp. nov. differs from eight congeners whose SVL> 50 mm in males, including B. caudoprocta ( 70.8–81.3 mm in males), B. fanjingmontis ( 58.2–63.6 mm in males), B. jingdongensis (53.0– 56.5 mm in males), B. liboensis ( 60.5–67.7 mm in males), B. mirabilis ( 55.8–61.4 mm in males), B. omeimontis (56.0– 59.5 mm in males), B. sangzhiensis ( 54.7 mm in single male), and B. shuichengensis (102.0– 118.3 mm in males).
By having relatively longer shanks with the heels overlapping or meeting when the flexed hindlimbs are held at right angles to the body axis, Boulenophrys huangniushiensis sp. nov. can be easily distinguished from the following 16 congeners, B. acuta , B. brachykolos , B. daoji , B. dongguanensis , B. fengshunensis , B. gaolanensis , B. hengshanensis , B. hungtai , B. insularis , B. lichun , B. nankunensis , B. obesa , B. ombrophila , B. pepe , B. puningensis , and B. wugongensis (vs. all of which have relatively shorter shanks with the heels not meeting).
By vomerine teeth absent, Boulenophrys huangniushiensis sp. nov. differs from B. caudoprocta , B. daiyunensis , B. daweimontis , B. dongguanensis , B. elongata , B. fanjingmontis , B. fengshunensis , B. frigida , B. hoanglienensis , B. insularis , B. jingdongensis , B. jinggangensis , B. junlianensis , B. lichun , B. liboensis , B. nankunensis , B. nanlingensis , B. omeimontis , B. palpebralespinosa , B. pepe , B. puningensis , B. qianbeinsis , B. rubrimera , B. sangzhiensis , B. shimentaina , and B. tongboensis (vs. the presence of vomerine teeth in these species).
By having an unnotched tongue, Boulenophrys huangniushiensis sp. nov. can be distinguished from B. baolongensis , B. binlingensis , B. boettgeri , B. cheni , B. fanjingmontis , B. hoanglienensis , B. hungtai , B. insularis , B. jingdongensis , B. jiulianensis , B. kuatunensis , B. liboensis , B. lushuiensis , B. minor , B. nanlingensis , B. omeimontis , B. pepe , B. qianbeiensis , B. sangzhiensis , B. sanmingensis , B. shuichengensis , B. spinata , and B. tongboensis (vs. tongue notched posteriorly in these species).
By lacking lateral fringes on toes, Boulenophrys huangniushiensis sp. nov. differs from B. acuta , B. anlongensis , B. baishanzuensis , B. binchuanensis , B. binlingensis , B. boettgeri , B. congjiangensis , B. cheni , B. daiyunensis , B. daoji , B. fanjingmontis , B. jingdongensis , B. jinggangensis , B. liboensis , B. lini , B. lushuiensis , B. mirabilis , B. mufumontana , B. nanlingensis , B. omeimontis , B. palpebralespinosa , B. qianbeiensis , B. rubrimera , B. sangzhiensis , B. sanmingensis , B. shimentaina , B. shuichengensis , B. spinata , B. xianjuensis , and B. yangmingensis (vs. the presence of lateral fringes on toes in these species); and from B. wushanensis (vs. presence of wide lateral fringes on toes in males while lacking in females).
By lacking webs on toes, Boulenophrys huangniushiensis sp. nov. differs from B. acuta , B. angka , B. anlongensis , B. binchuanensis , B. binlingensis , B. boettgeri , B. brachykolos , B. caobangensis , B. caudoprocta , B. congjiangensis , B. cheni , B. chishuiensis , B. daiyunensis , B. daoji , B. dongguanensis , B. dupanglingensis , B. fengshunensis , B. insularis , B. jiangi , B. jinggangensis , B. jiulianensis , B. leishanensis , B. liboensis , B. lini , B. lushuiensis , B. minor , B. mirabilis , B. mufumontana , B. nankunensis , B. nanlingensis , B. obesa , B. omeimontis , B. puningensis , B. sangzhiensis , B. sanmingensis , B. shimentaina , B. shunhuangensis , B. tuberogranulatus , B. wugongensis , B. wushanensis , B. xianjuensis , B. yangmingensis , B. yaoshanensis , and B. yunkaiensis (vs. toes with rudimentary webbing in these species); and from B. fanjingmontis , B. jingdongensis , B. palpebralespinosa , B. qianbeiensis , B. shuichengensis , and B. spinata (vs. presence of well-developed webbing on toes in these species).
Description of holotype. Adult male. Moderate body size, SVL 40.7 mm; head length approximately equal to head width, HDW/HDL 0.99; snout rounded in dorsal view, projecting, sloping backward to mouth in profile, protruding well beyond margin of lower jaw; top of head flat; eyes moderate in size, ED 0.27 of HDL, pupil vertical, near diamond-shaped; nostril oblique-ovoid; canthus rostralis well developed; loreal region slightly oblique; internasal distance larger than interorbital distance, IND/IOD 1.30; tympanum boundary clear, ED/TD 1.31; large ovoid choanae at the base of the maxilla; vomerine ridge and vomerine teeth absent, maxillary teeth present; margin of tongue rounded, not notched posteriorly; presence of a single subgular vocal sac, a pair of slit-like openings at posterior of jaw.
Radio-ulna length 0.19 of SVL and hand 0.24 of SVL; hand without webs, fingers without lateral fringes, relative finger length I <II <IV <III; tips of fingers slightly dilated, round; one distinct subarticular tubercle at the bases of each finger; inner metacarpal tubercle observably enlarged and the outer one smaller; nuptial pads/spines absent on the dorsal surface of the first and second fingers. Hindlimbs slender, tibio-tarsal articulation reaching forward between eye and tympanum when hindlimb is stretched along the side of the body; heels just meeting when the flexed hindlimbs are held at right angles to the body axis; tibia length 0.44 of SVL and foot length 0.57 of SVL; relative toe length I <II <V <III <IV; tips of toes round and slightly dilated; toes without lateral fringes and webs; one distinct subarticular tubercle at the bases of each toe; inner metatarsal tubercle long ovoid and the outer one absent.
Dorsal skin smooth with sparse granules; sparse tubercles on the flanks; a horn-like prominent tubercle on the edge; clear supratympanic fold curving postero-ventrally from posterior corner of eye to a level above insertion of arm; a discontinuous X-shaped ridge and two discontinuous dorsolateral ridges on two sides at the central back; sparse tubercles on the dorsal shank and thigh; ventral surface smooth; several tubercles on posterior hindlimbs; small pectoral gland closer to axilla; a single femoral gland on rear of thigh.
Coloration. In life, dorsal coloration yellowish brown; a dark interorbital triangle with a light-colored center and margin; a dark X-shaped marking with a pale edge on the central dorsum; forelimbs and hindlimbs marked with dark brown transverse bands; supratympanic fold light in color; a distinct dark vertical band present below the eye; iris light brown with fine net-like stripes; throat and anterior chest brownish gray with a longitudinal stripe along the midline of the throat; belly with a large white blotch containing scattered scarlet spots; one pair of lateroventral, longitudinal, broad brownish gray stripes present on both sides; ventral surfaces of limbs crimson; ventral surface of hands purplish, with pale grey fingertips and reddish metacarpal tubercles; ventral surface of feet purplish brown, with pale grey toe tips and reddish metatarsal tubercles; pectoral and femoral glands white.
In preservative, dorsal coloration faded to greyish brown. The triangular marking between the eyes and the Xshaped marking on the mid-dorsum are present but faint. Transverse bands on the dorsal surfaces of the forearms and hind limbs have become indistinct. The ventral surface has faded to greyish white, with all previously visible bands and spots now indistinct.
Variations. Measurement data of type series are listed in Table 5 View TABLE 5 . In SYS a009389, the tibio-tarsal articulation reaches the center of eye when the hindlimb is stretched along the side of the body; the heels slightly overlap when the flexed hindlimbs are held at right angles to the body axis; and its iris is reddish brown.
Distribution and ecology. Boulenophrys huangniushiensis sp. nov. is currently known only from Jiulianshan National Nature Reserve, southern Jiangxi, China.At elevations of 650–800 m, this toad occurs along gently flowing mountain streams within moist subtropical secondary evergreen broadleaf forests. Males call from mid-August to early November, and resume calling after hibernation in February of the following year. But nuptial pads and nuptial spines are not observed on their fingers. Information on females, tadpoles, and other ecological aspects remains unknown.
No known copyright restrictions apply. See Agosti, D., Egloff, W., 2009. Taxonomic information exchange and copyright: the Plazi approach. BMC Research Notes 2009, 2:53 for further explanation.
|
Kingdom |
|
|
Phylum |
|
|
Class |
|
|
Order |
|
|
Family |
|
|
Genus |
